四月的龙子湖畔,春风送暖,朝气勃发。在这生机盎然的季节里,我校第四十三届春季运动会在4月17日下午圆满收官。赛场上,汗水与呐喊交织、拼搏与心跳共鸣,每一场竞技都凝聚着信念,每一次冲刺都诠释着“更快、更高、更强——更团结”的体育精神。现在,让我们一同回溯此次运动会我院运动健儿的高光瞬间!
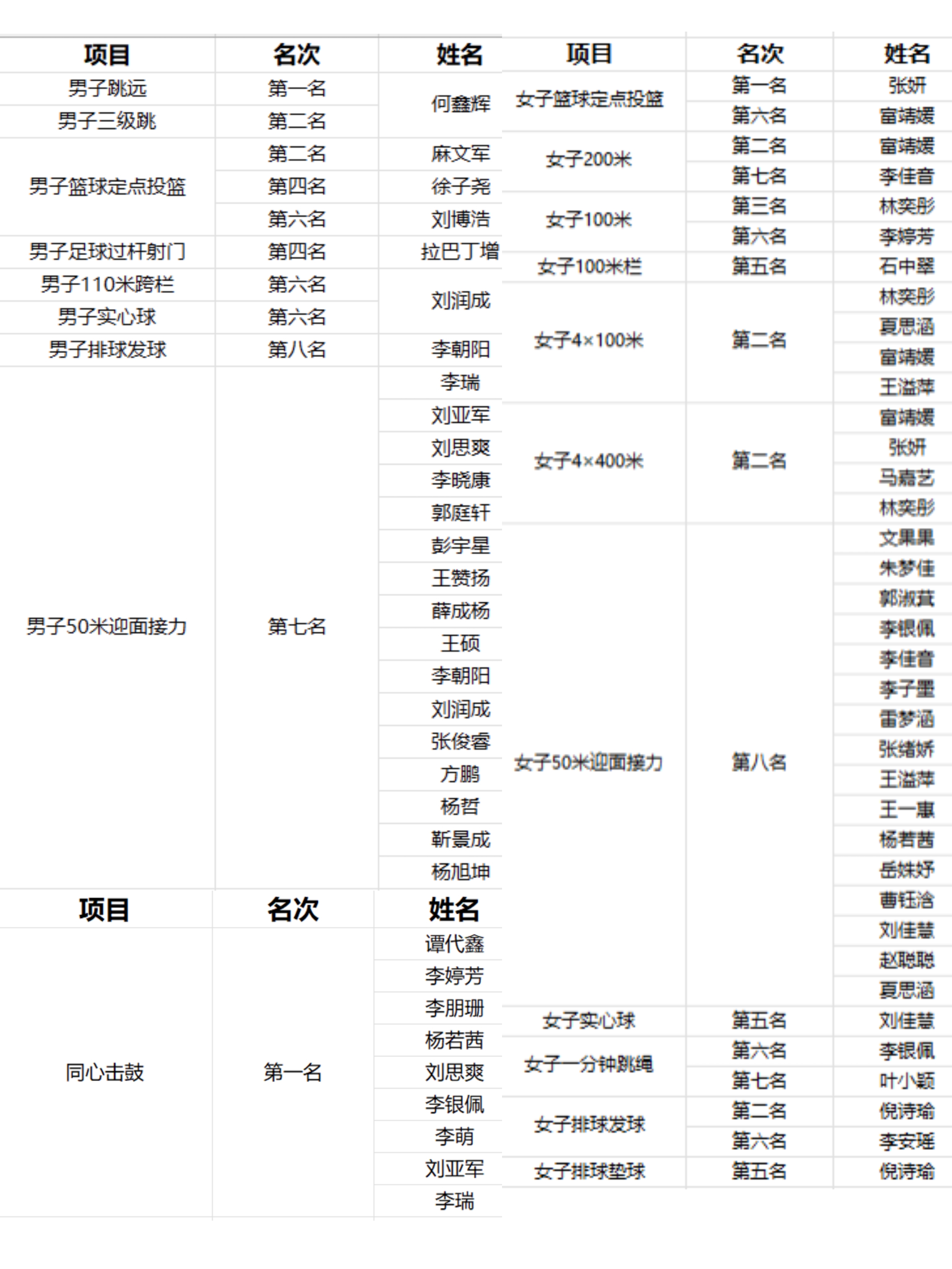
回首赛果
教职工全体 |
第一名 |
学生女子团体 |
第二名 |
学生男子团体 |
第六名 |
商学院 |
2025年体育工作先进单位 |
商学院 |
最佳入场式奖 |

PART.01学生组

01短跑、中长跑与接力
发令枪响,运动员们如离弦之箭冲出起点,短跑赛道上,他们风驰电掣,冲刺的瞬间燃爆全场;长跑赛道上,运动员们以耐力坚守目标,稳步前行,用脚步丈量坚持,用汗水诠释执着;接力赛中,团队默契衔接、同心聚力,每一棒传递的都是信任与热血,每一次交接都凝聚着集体的力量。
02跨栏
跨栏赛场,选手们身姿矫健、果敢向前,起跑、加速、跨越、冲刺一气呵成。面对道道栏架,他们沉着发力、轻盈腾跃,以利落的动作冲破阻碍,用无畏的姿态挑战难关,每一次跨越都是勇气与实力的彰显,在速度与技巧的碰撞中绽放青春光彩。
03掷实心球
选手们凝神伫立,屈膝蓄力、挥臂掷远,实心球挟着力量在空中划出一道漂亮的弧线,落地瞬间激起尘土,也砸出了我院的硬核实力。
04跳远、三级跳远
加速助跑,蹬地跃起,选手们身体舒展着划过空中,稳稳落进沙坑,每一个动作都流畅利落,力量与美感全在这一跃之间。
05球类趣味项目
足球项目中,选手助跑起脚干净利落,足球或穿杆入网或凌空远飞;篮球定点投篮,健儿蹲身蓄力、扬手投球,篮球划出完美抛物线空心入网;排球赛场,选手身姿挺拔,发球精准发力、垫球稳接来球,扎实功底与良好竞技状态尽显。
06一分钟跳绳
选手们争分夺秒,每一次起跳都凝聚着专注与力量,用速度与耐力挑战自我极限。
07混合团体项目
“一二!一二!”的呐喊声里,拔河队员蹬地后仰、紧握绳索合力拉扯,绳上红绸左右摇摆,每一次艰难的拉锯,都是团队精神的完美体现;持杆协力竞速的选手们齐喊口号、手握长杆绕桩前行,遇到波折便迅速调整步伐,以默契步调稳健冲向终点;同心击鼓的赛场,队员们牵绳颠球、专注配合,阵阵鼓声里,每一次精准颠起,都凝聚着团队的智慧与力量。

PART.02教职工组

01田径类项目
教职工田径赛场上,老师们褪去平日的严肃,化身运动健将。短跑赛道上,他们全力起跑,脚步轻盈敏捷,展现出不输年轻人的活力与激情;跳远赛场上,助跑、起跳、落地,动作标准流畅,每一次跳跃都赢得学生们的阵阵欢呼。
02球类项目
篮球定点投篮赛场,老师们沉稳出手,篮球精准入网,展现出精湛的球技;排球发球赛场上,他们发球有力,落点精准,每一次发球都充满力量。
03团体项目
接力赛中,老师们配合默契,交棒精准流畅,全力冲刺的身影点燃了全场的热情。十人同步跳绳、穿越呼啦圈接力赛场上,大家动作整齐划一,团结协作,在欢声笑语中完成比赛,充分展现了教职工队伍的凝聚力和向心力。

PART.03幕后英雄
运动会的赛场,不止有突破自我的运动员,更有默默耕耘的幕后守护者。赛前,工作人员精心规划赛程、核对信息;赛中,他们穿梭赛场,高效完成各项基础保障工作。正是这份全员同心的付出与守护,成就了赛事的顺利开展,让每一份拼搏都有了最坚实的后盾。在此,向所有幕后工作人员致以最诚挚的敬意!
终章

赛场终会落幕,但拼搏永不止步。运动场上练就的团结协作、永不言弃的精神,会在未来持续闪耀。一时的成绩并非终点,永不停歇的步伐才是最美征程。愿我院师生带着赛场的热血与坚韧,奔赴课堂、深耕图书馆,把每一次全力以赴的执着融入日常,以奋斗为帆,在广阔天地间绽放属于自己的光芒。(文/邱檬朔,图/新闻中心影像部,审校/倪大钊)